
工業協は2017年5月、「証拠は何もないのに創業を元禄2年(1689年)とし、八ッ橋を最初に創作し、販売し始めたのが聖護院であるかのような、顧客を誤認させるような表示をしている」として、当該表示をやめるよう民事調停の申し立てをしている。
これに対し聖護院側は、証拠を提示して反論したのではなく、申し立ての内容が法が定める民事調停の対象に該当しない、という理由で調停打ち切りを主張。調停は不成立に終わった。
そして今回、井筒は単独での提訴に踏み切った。訴えた当主は94歳の6代目・津田佐兵衛氏。かねてから聖護院の行動を問題視していたそうで、「自分の目の黒いうちに何とか決着をつけておきたいという思いからの提訴」(井筒の訴訟代理人、折田泰宏弁護士)だという。
「祭」VS.「忌」、検校法要をめぐるバトル
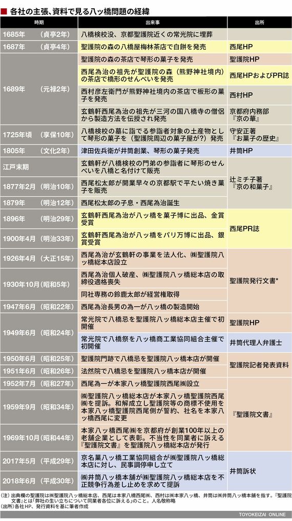
毎年6月12日に実施される八橋検校をしのぶ法要についても、両社は共に第1回は1949年(昭和24年)に常光院で、自らが主体となって開催したと主張している。
井筒は「後年は弊社単独で実施するようになったが、第1回は組合(14業者が加盟する商工協)主催で実施しており、聖護院はそこに参加していたにすぎない」と、聖護院の主張を否定。
さらに、「ウチは検校起源(楽器説)ではないので関係ないと言って、翌年からは参加しなくなったのに、その後検校起源だと言い出して、法然院で法要をやるようになった」という。つまり、1949~1950年(昭和24~25年)ごろに、聖護院が八ッ橋の起源を「三河の橋」説から「楽器説」に変えたというのが井筒の主張なのだ。
今回の訴訟の争点となりかねない部分だけに、聖護院の反論をぜひ聞きたいところだが、提訴から1カ月以上が経過していながらいまだに訴状が手元に届いていないという。このため、「1回目は常光院、2回目は聖護院門跡、3回目以降は法然院で実施してきたということ以外は、現時点では残念ながらコメントできない」という。
両社は法要の呼び名も違う。井筒は「八ッ橋祭」で、聖護院は「八ッ橋忌」。
聖護院は法要は法然院で実施しているが、午前10時からの井筒主催の法要が始まる前の当日早朝に、社員総出で常光院へ八橋検校の墓参に行っており、鉢合わせを辛うじて回避している。そんなことが70年近く続いているらしい。
次ページが続きます:
【知られざる、西尾と聖護院の確執】
